RUBY
병합 정렬(파이썬) 본문
병합 정렬
병합 정렬
병합 정렬은 분할 정복 (Devide and Conquer) 기법과 재귀 알고리즘을 이용해서 정렬 알고리즘이다.
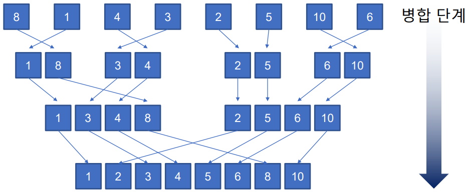
즉, 주어진 배열을 원소가 하나 밖에 남지 않을 때까지 계속 둘로 쪼갠 후에 다시 크기 순으로 재배열 하면서 원래 크기의 배열로 합친다.
다음과 같이 1부터 8까지 총 8개의 숫자가 들어있는 배열에 있다고 가정,

특징
알고리즘을 큰 그림에서 보면 분할(split) 단계와 방합(merge) 단계로 나눌 수 있으며, 단순히 중간 인덱스를 찾아야 하는 분할 비용보다 모든 값들을 비교해야하는 병합 비용이 크다.
- 예제에서 보이는 것과 같이 8 -> 4 -> 2 -> 1 식으로 전반적인 반복의 수는 점점 절반으로 줄어들 기 때문에 O(logN) 시간이 필요하며, 각 패스에서 병합할 때 모든 값들을 비교해야 하므로 O(N) 시간이 소모된다. 따라서 총 시간 복잡도는 O(NlogN)이다.
- 두 개의 배열을 병합할 때 병합 결과를 담아 놓을 배열이 추가로 필요하다. 따라서 공간 복잡도는 O(N)이다.
- 다른 정렬 알고리즘과 달리 인접한 값들 간에 상호 자리 교대(swap)이 일어나지 않다.
자료구조를 분할하고 각각의 분할된 자료구조를 정렬한 후 다시 병합하여 정렬한다.

def mSort(ns):
if len(ns) < 2:
return ns
midIdx = len(ns) // 2
leftNums = mSort(ns[0:midIdx])
rightNums = mSort(ns[midIdx:len(ns)])
mergedNums = []
leftIdx = 0; rightIdx = 0
while leftIdx < len(leftNums) and rightIdx < len(rightNums):
if leftNums[leftIdx] < rightNums[rightIdx]:
mergedNums.append(leftNums[leftIdx])
leftIdx += 1
else:
mergedNums.append(rightNums[rightIdx])
rightIdx += 1
mergedNums = mergedNums + leftNums[leftIdx:]
mergedNums = mergedNums + rightNums[rightIdx:]
return mergedNums
nums = [8, 1, 4, 3, 2, 5, 10, 6]
print(f'mergedNums: {mSort(nums)}')
mergedNums: [1, 2, 3, 4, 5, 6, 8, 10]
1부터 100까지의 난수 10개를 생성하고, 다음의 요구 사항을 만족하는 모듈을 만들어보자.

import random as rd
def mSort(ns, asc=True):
if len(ns) < 2:
return ns
midIdx = len(ns) // 2
leftNums = mSort(ns[0:midIdx], asc=asc)
rightNums = mSort(ns[midIdx:len(ns)], asc=asc)
mergedNums = []
leftIdx = 0; rightIdx = 0
while leftIdx < len(leftNums) and rightIdx < len(rightNums):
if asc:
if leftNums[leftIdx] < rightNums[rightIdx]:
mergedNums.append(leftNums[leftIdx])
leftIdx += 1
else:
mergedNums.append(rightNums[rightIdx])
rightIdx += 1
else:
if leftNums[leftIdx] > rightNums[rightIdx]:
mergedNums.append(leftNums[leftIdx])
leftIdx += 1
else:
mergedNums.append(rightNums[rightIdx])
rightIdx += 1
mergedNums = mergedNums + leftNums[leftIdx:]
mergedNums = mergedNums + rightNums[rightIdx:]
return mergedNums
if __name__ == '__main__':
nums = [8, 1, 4, 3, 2, 5, 10, 6]
rNums = rd.sample(range(1, 101), 10)
print(f'not sorted rNums: {mSort(rNums)}')
print(f'merge sorted rNums by ASC: {mSort(rNums)}')
print(f'merge sorted rNums by DESC: {mSort(rNums, asc=False)}')
not sorted rNums: [3, 18, 40, 54, 57, 70, 74, 91, 97, 98]
merge sorted rNums by ASC: [3, 18, 40, 54, 57, 70, 74, 91, 97, 98]
merge sorted rNums by DESC: [98, 97, 91, 74, 70, 57, 54, 40, 18, 3]
'프로그래밍 언어 > Python' 카테고리의 다른 글
| 퀵 정렬(파이썬) (0) | 2023.01.27 |
|---|---|
| 하노이의 탑(파이썬) (0) | 2023.01.25 |
| 재귀 알고리즘(파이썬) (0) | 2023.01.25 |
| 평균(파이썬) (1) | 2023.01.25 |
| 근삿값(파이썬) (0) | 2023.01.25 |
Comments